首页 > 学术成果 > 中国高水平研究生院评价:特性、指标和方法
2021-11-04 浏览量()
中国高水平研究生院评价:特性、指标和方法
王战军 李明磊
(北京理工大学 人文与社会科学学院,北京 100081)
摘 要:高水平研究生院是世界一流大学建设的标志,是提升我国研究生教育国际竞争力和世界影响力的 重要支撑,对于建设研究生教育强国具有战略意义。本文剖析了我国研究生院的由来和基本状况,解析了高水 平研究生院的特性,阐述了高水平研究生院评价的思想和指标设计原则,构建了包含卓越度、贡献度、支撑度、 影响度等全新的评价指标体系,通过数据采集和方法处理,评选出109所高水平研究生院。
关键词:研究生院;双一流;高水平;评价
一、高水平研究生院建设与特性
经过40年的发展,研究生院制度助力了重点学科建设、“211工程”“985工程”“2011计划”“双一流”建设等高等学校重点建设。与此同时,一批高等学校的研究生院发展壮大,充分显现出大学研究生教育的办学水平和综合实力。研究生院作为中国特色研究生教育系统发轫的一项关键制度,改革开放以来逐渐成为高等学校研究生培养的重要基地,是我国高等学校“双一流”建设的重要支撑力量。
(一)研究生院发展状况
我国研究生院制度经历了顶层规制、稳步放权、有序扩散的进程。研究生教育管理体制中的基础单元是研究生培养单位,其功能彰显基于研究生院制度。改革开放之初,国家将研究生院设置提上政策议程。1978年,中国科学技术大学、中国社会科学院相继设立研究生院。1982年,《中华人民共和国国民经济和社会发展第六个五年计划(1981-1985)》首次指出“要试办研究生院”。1984 年,国务院批准《教育部关于在部分全国重点高等院校试办研究生院的请示报告》和《关于在部分全国重点高等院校试办研究生院的几点意见》,随即教育部发出《关于在北京大学等二十二所高等院校试办研究生院的通知》。1986年,国务院颁布《高等教育管理职责暂行规定》,首次提出制订研究生院设置标准。1995年,国家教育委员会专门制订了《研究生院设置暂行规定》,明确了研究生院设置的宏观要求、基本条件、批准程序、部门职责等。研究生院主要职责包括组织教育改革、制订发展计划、遴选导师与检查评估、加强学科建设、做好日常管理等。研究生院的创建对开创世界一流大学起了奠基石的作用,其建设是创建世界一流大学的的核心之一。20世纪80年代至21世纪初,国家分四批审批试办研究生院,共计56所高等学校获准
批建,其后陆续转为正式设立。当前,研究生院设置已从特定的制度安排演化成普通高校内部管理机构,成为高等学校内设的部门组织。历经30余年的体制变革和制度变迁,研究生院设置从作为国家集中指导研究生教育的宏观政策逐步演变为高等学校管理和发展研究生教育的自主行为。2012年,国务院《关于第六批取消和调整行政审批项目的决定》取消对研究生院审批的行政权。自此,研究生院建设走上了快速发展轨道。我国研究生培养单位分为高等学校和科研院所两种类型,其中较大型的科研院所设立了研究生院,例如中国农业科学院、中国地质科学院等。此外,中央党校、军队院校也设有研究生院。因此,我国具备研究生院建制的研究生培养单位较为多元,但普通高等学校仍占据主体类型。一流大学人才培养的高层次性以及不同学科高水平研究工作的特殊性现实,决定了研究生院这样的教育管理形式在一流大学产生并迅速发展。作为一定历史时期的制度产物,研究生院建制有力推动高等学校成长为高层次创新型人才的培养基地,加快了我国研究型大学、世界一流大学的建设步伐。本研 究 通 过 中 国研究生招生信息网统计了 具 有 研 究 生 招 生资格的普通高等学校,共计587所,含博士学位授予单位349所、硕士学 位 授 予 单 位 238所。梳 理 普 通 高 等 学校研 究 生 教 育 管 理 部门设置情况,有340所设置了研究生院,接近3/5,其 中 博 士 和 硕 士学位授予单位分别有285所和55所(表1)。虽然研究生教育管理机构名称各异,但职能基本一致。研究生院作为培养单位组织管理研究生教育事务的职能部门,主要承担研究生教育改革、研究生人才培养和学位授予、学科建设和学位授权等工作任务。

(二)高水平研究生院特性
高水平研究生院是高等学校研究生教育强大的鲜明标志,是世界一流大学卓越象征的核心组织。进入新时代,经济社会高质量发展对研究生教育提出了新的要求,同样是高水平研究生院面临的宏观环境。2017年,教育部、国务院学位委员会印发《学位与研究生教育发展“十三五”规划》指出,“全面提高研究生教育的结构适应性、人才培养质量、科技创新水平和社会服务能力”。再者,高水平研究生院在很大程度上承载了研究型大学的目标和作用。研究型大学是以产出高水平的科研成果和培养高层次精英人才为目标,在社会发展、经济建设、科教进步和文化繁荣中发挥重要作用的大学。综上,面对研究生教育发展的时代要求,高水平研究生院应在人才培养、社会贡献、办学资源、社会影响等方面取得显著成效。
第一,培养水平高。人才培养是高等学校的第一职能,科学研究、社会服务、文化传承与创新、国际交流合作等诸多职能均围绕人才培养开展。研究生院制度的实质是研究生培养制度,确立了符合高层次人才教育规律的培养机制。2015年,国务院颁发《统筹推进世界一流大学和一流学科建设总体方案》,首要指出“坚持以一流为目标,培养一流人才”的建设基本原则。研究生作为高层次人才,其培养水平集中体现在“攻读学位期间的培养质量和毕业后的发展质量”,最终落脚到研究生人才若干年后的成长状况。只有为社会培养出一流人才的研究生院,才能堪称高水平研究生院。社会各界一流人才,包括政治家、学术大师、军事家、企业家等,代表了高水平研究生院的培养实力和能力,是高水平研究生院最显著的成就。此外,研究生院导师队伍的质量将决定了人才培养的水平。研究生院在国家发展战略中的特殊地位体现之一即是高水平导师队伍的保障。 产生学术大师的研究生院一方面说明导师队伍处于高水平活跃态势,另一方面代表了导师队伍的质量状态。
第二,社会贡献大。创新驱动发展战略下,研究生院需积极主动地服务国家战略、经济社会发展,贡献人力、智力成果等高水平产出。研究生院成为中国研究型大学的构建基础,是建设国家创新体系的战略基础,特别是在原创性研究和国家战略性研究领域作出贡献,并在高层次创新型人才培养中起到示范作用。2018年,中共中央办公厅、国务院办公厅印发《关于深化项目评审、人才评价、机构评估改革的意见》,明确提出“突出质量贡献绩效导向”的评价体系。新时代国家在科技评价、教育评价、科研评价等领域部署以贡献、质量、影响力为导向的系列政策举措。由此,高水平研究生院应树立“贡献”的价值取向,通过高端人才、重量级科研、科技成果等满足国家重大战略需求,对社会作出显著的贡献。
第三,办学资源强。研究生教育是需要持续资源投入的高成本活动,并且带有创新性、风险性、不确定性。办学资源强弱在一定程度上决定研究生院活动的运行水平。2013年,教育部、国家发展改革委、财政部三部委相继出台《关于深化研究生教育改革的意见》《关于完善研究生教育投入机制的意见》等文件,专门就研究生培养经费、投入机制制定了政策措施,为研究生院的正常运行提供保障。一般而言,研究生院办学资源有财力、人力、物力等资源,其中财力资源包括运行经费、科研经费等,人力资源主要指导师队伍。高水平研究生院既要有雄厚的财力资源,也要有高水平的导师资源;既要有充足的物力资源,也要有丰富的人力资源和学术资源;既要有“便捷”的有形资源,也要有可获得的无形资源。研究生院作为研究生教育得以实施的系统的规范、机制和模式的重要载体,既要履行管理功能,又要作为一种研究生教育的模式、制度化的形式发挥枢纽作用,使研究生教育的诸种要素得以组合、运行。因此,不同类型的办学资源应实现有机融合、汇聚,进而推动研究生院的高效运转。
第四,社会影响广。高水平研究生院是高等学校研究生教育具备广泛社会影响力的重要载体。我国研究生院经过较长时段的发展,通过培养的高端人才、创新性的科研成果、优质的社会服务,积累了一定的社会影响力和学术知名度。社会对高等学校研究生院的声誉和形象产生了基本认知。最为重要的是,从校友角度看,研究生院培养的高水平人才将会产生持续的、深远的影响。由于校友群体烙印了高等学校的大学精神文化,已内化为个人行为的理念指引或潜在风格,对其工作领域可带来潜移默化的影响。这其中存在一个特殊群体,即担任高等学校领导的校友群体。这个群体将会无意识或有意识地带给所在高等学校以高水平研究生院的办学思想或培养理念,这种影响将是无法估量的,也是对社会广泛影响的重要部分。
二、高水平研究生院评价指标体系
高水平研究生院评价指标体系具有较强的导向功能和激励作用,为普通高校研究生教育高质量发展提供相互促进、公平竞争的平台。高水平研究生院评价旨在评选出100所高水平的普通高校研究生院。全国有340余所高等学校设置了研究生院,通过高水平研究生院评价促进研究生院建设与发展。
(一)评选思想和目的
高水平研究生院评价将以研究生教育强国建设为引领,以“双一流”建设为导向。新时代我国研究生教育面临高质量发展、重贡献和成效、深度融合社会需求的时代挑战。《学位与研究生教育发展“十三五”规划》指出,“加快从研究生教育大国向研究生教育强国迈进”。高水平研究生院评价助推新时代研究生教育强国建设和内涵式发展战略。其次,高水平研究生院评价要坚持“双一流”建设多元评估的评价导向。2018年,教育部、财政部、国家发展改革委印发《关于高等学校加快“双一流”建设的指导意见》,指出“双一流”建设综合评价以人才培养、创新能力、服务贡献和影响力为核心要素。因而高水平研究生院评价将选取表征人才培养水平、服务贡献、社会影响力等要素的指标,综合判断研究生院的发展状态与水平。
高水平研究生院评价属于研究生教育水平评估,评价对象是高等学校研究生院。20世纪90年代中期,国家对前两批33所高等学校试办研究生院进行检查性评估,重在检验高等学校研究生教育的质量和效益,激励研究生院提升培养水平和办学实力。新时期建立研究生院的社会评估和质量监控体系,向以社会评价为重的机制转变。进入“互联网+”时代,科学合理、客观有效地评选高水平研究生院是研究生教育极富价值的课题。中国高水平研究生院评价遵循大数据的思想理念,试图建构基于大数据的研究生院评价体系,深入挖掘高水平研究生院的核心表征要素信息,提升评价精准度和时效性,使社会公众清晰地理解研究生院发展水平。中国高水平研究生院评价目的是推进我国研究生院高质量发展,促进高等学校研究生教育内涵式建设,全面提高研究生院建设的整体水平和综合实力。
(二)指标设计原则
基于研究生院评价的思想和目的,以及评价对象的特性,普通高校研究生院评价指标设计时遵循了以下原则。
1.导向性和代表性原则
评价指标应发挥导向性作用,体现研究生院评价的价值和目的。研究生教育内涵式发展理念下,高等学校研究生院应树立高质量发展的目标和方向,整体上保持与经济社会发展趋势相一致。此外,评价指标体系应能促进高等学校建设具有自身特色的研究生院。因此,本评价指标体系确立了卓越度、贡献度、支撑度、影响度等四个评价维度,总体上展现指标导向性。
研究生院评价的指标可以是多样的,但实际选取高水平研究生院评价指标时要做到具有代表性。进一步分解评价指标时,强调评价要素的典型性,不求面面俱到。通过代表性指标和典型性要素,力求反映高水平研究生院在人才培养和投入资源等方面的综合实力。
2.客观性和有效性原则
研究生院评价指标应做到客观可信,才能真实评选出高水平的研究生院。一般来讲,评价指标体系是有层次性的,可分为评价维度、一级评价指标、二级评价指标等,映射出指标体系的内在逻辑关系。再者,研究生院同一评价维度的指标保持相互独立,评价要素互不交叉,才能保证末级指标评测的是研究生院的某一方面活动内容,保证评价的信度。
研究生院评价有效性包含指标有效性和结果有效性两个主要方面。指标有效性说明研究生院评价指标测量的针对性和指向性,即测量内容既符合评价主体的意图和要求,也契合高水平研究生院的特性,将直接决定评价的效度。评价结果有效性指研究生院评价结果的效度大小,能够证明评价指标体系设计是否切中实际。评价指标及结果的有效性综合体现研究生院百强评选的科学性和合理性。
3.可测性和易行性原则
研究生院评价指标的可测性原则要求每项指标规定的内容必须能测量出来。事实上,研究生院是一个非常复杂的组织有机体。在可测性原则下,研究生院评价指标可分为量化指标和定性指标。其中量化指标较多,比如学位授予规模、资源投入量等。定性指标即不易量化的测量内容,比如管理理念、社会影响等。本评价体系中“影响度”维度可进一步分解为社会影响和理念影响,本质上属于定性指标,但从可测性原则出发,将其转化成了定量指标,更为直观地显示研究生院的社会影响力。
研究生院评价指标易行性指获取研究生院相关评价信息是易操作的,并且评估成本可控。这即要处理妥当指标繁简的问题,首先避免指标繁琐,以便增强可执行性;其次防止指标过简,造成信息缺失。相比较而言,大数据时代研究生院评价易行性较为容易实现,因为评价数据的技术手段更为先进、数据来源更为多元,更能接近研究生院真实的水平状态。
(三)评选指标
经过反复研究和征询专家意见,基于高水平研究生院特性,确定了普通高校研究生院评价指标体系(表2),分为四个评价维度、8个一级指标以及13个二级指标。
第一,卓越度考察研究生院人才培养和导师队伍的水平状态。研究生院卓越度这一评价维度分解为卓越人才和卓越导师两项评价指标。研究生院培养的卓越人才通过治国栋梁、治学大师、行业精英三项指标进行观测,表征研究生院校友在政界、学界、商界等社会核心领域的优异发展。卓越校友代表了研究生院在培养精英人才上的综合实力以及发展潜能。卓越导师指标主要衡量研究生导师队伍水平的高低,通过导师当选两院院士的增量进行体现,一定程度上表明导师队伍的学术活跃程度。
第二,贡献度反映研究生院对社会发展的重大贡献程度。研究生院贡献度这一评价维度包括高水平科技成果贡献、高层次人才贡献和高端科研项目贡献等指标,分别使用国家科技奖、毕业研究生和重量级研究等测量。国家科技奖代表了我国科学技术领域的最高奖励,是推动国家经济社会创新发展的强大动力。研究生是高层次人才,是新时代经济社会高质量发展的人力资本基础,决定了社会发展的“知识含量”。重量级研究说明了研究生院对自然科学、人文社会科学等领域 的 重 大 科 研贡献。
第三,支撑度代表研究生院的资源投入程度,体现办学资源对高等学校研究生教育的支撑强弱。研究生院的关键资源包括人力资源和财力资源。人力资源指导师队伍,为研究生配置的导师资源量直接对其培养质量有决定性影响。人力资源指标分解为生师比和导师规模等观测指标,既测量生均导师占有量,又衡量导师总量。财力资源对于研究生教育同等重要,有力支撑研究生院高水平运转。财力资源指标分解为生均研发经费和研发经费规模,一方面体现研究生人均能够占有的经费资源量,另一方面表征研究生院供给的财力资源量。
第四,影响度衡量社会对研究生院的认知程度。这一维度主要通过研究生院的公共信息量进行测量。信息量指社会能够获取研究生院信息的数量,显示研究生院信息传播的影响力或广度。另外需要说明一点,目前作为高校领导的研究生院校友相对较少,导致其可比性较差,故评选指标没有采用。随着高等学校研究生院的较长时间发展,高校领导校友群体逐步增多,届时再考虑将其作为可选的指标。

三、高水平研究生院评价方法
(一)数据来源及说明
高水平研究生院评价以大数据方法为指引,采集数据均为公开数据或公共数据(表3),整理数据主要是人工清洗和校对。公开数据立足开源信息,通过网络爬取构建了数据池,属于时点数据。公共数据包括各种统计资料、年度报告等信息源,属于自然年数据。鉴于数据的可获得性,以及保持同一评价维度下指标的来源时间一致性,部分指标采用了2017年的数据。

(二)数据处理方法
1.指标数据处理
考虑到个别指标的属性和特征,将对其采取当量处理。国家科技奖指标是折合量。此指标包括国家自然科学奖、国家技术发明奖、国家科技进步奖三类奖项。前两类奖项统计第一完成单位,第三类奖项统计所有完成单位,均赋值为1。综合考虑近两届奖励的等级分布,三类奖项的特等奖、一等奖、二等奖分别赋当量5、2、1。
2.数据标准化方法
本评选中评价指标均为线性指标。由于指标性质及量纲不同,因此需将各指标数据转化为标准化得分。
线性指标标准化数值转化方法如公式(1)所示。

Sij表示第i个学校第j项指标的标准数据,Aij表示第i个学校第j项指标的原始数据。Amjax为第j个指标的最大值。
3.标准分统计处理
对标准数据进行加权求和,则:

其中,Z为学校的加权总分。yij为表示第i个学校第j个维度的得分,bj为第j个维度的权重。采用百分线性变换进行标准化转变,设第i个学校加权后的数据为Si,则:

四、高水平研究生院评价结果
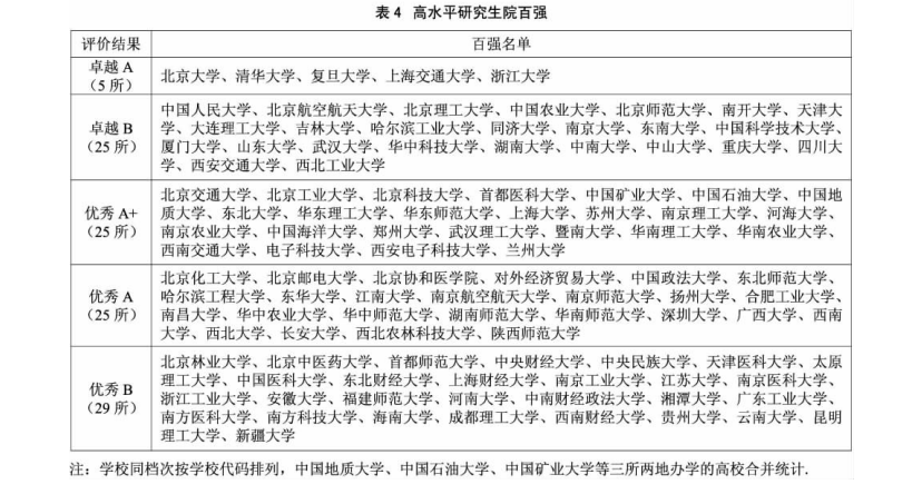
普通高校高水平研究生院评价共计选取了581所大学。评价结果综合采用定量分值和定性分等的方式。中国高水平研究生院评价总体上分为“卓越”和“优秀”两大等级,进而依据水平得分的位次百分位,分为五档呈现。评价结果按前5%定为“卓越A”,6%-30%定为“卓越B”,31%-55%定为“优秀A+”、56%-80%定为“优秀A”,81%-100%定为“优秀B”。鉴于排名得分接近的情况,最终评测排出高水平研究生院百强的高校总计109所(见表4)。
中国高水平研究生院百强榜单中,41所世界一流大学建设高校上榜,占到37.61%;52所世界一流学科建设高校进入,占比47.71%;只有16所非“双一流”建设高校强势入围,占到14.68%。从隶属关系上看,百强榜单中部属高校73所,占到66.97%;地方高校29所,占到2661%;部省合建高校7所,占到6.42%。从地域上看,百强榜单中入围5所以上高校的省份有7个,总计达到74所,占比为67.89%。位于前三位的省份为北京市、江苏省、广东省,分别上榜24所、14所、9所,共计占比达43.12%,这些省份是高水平研究生院聚集的高地,将在京津冀协同发展、长三角一体化发展、粤港澳大湾区建设等区域发展战略中担当起创新驱动的时代使命。

中国高水平研究生院百强榜单中,卓越级研究生院有30所,均为一流大学建设高校,并且全部隶属于中央部委管理。卓越A级研究生院代表着中国冲击世界一流大学前列的第一方阵高校,将跻身世界顶尖大学行列。卓越B级研究生院代表着中国创建位于世界一流大学前列的第二方阵高校。优秀级研究生院有79所,其中“双一流”建设高校63所,占到近4/5。优秀A+级研究生院代表着中国进入世界一流大学行列的第一方阵高校。优秀A级和B级研究生院代表着中国冲入世界一流大学行列的第二方阵高校。中国高水平研究生院百强高校在中国特色、世界一流大学建设中发挥“头雁”作用,是研究生教育强国战略的中坚力量。表5显示评选的高水平研究生院百强各指标数据占据绝对优势。研究生院百强高校培养的正部级及以上领导、两院院士、上市公司董事长等卓越人才校友人次均占到90%以上。2017年评选的109所研究生院高校导师占到总体的近一半,在校生占比则稍多于一半。2018-2019年,研究生院百强高校输出的博士学位研究生占到4/5,硕士学位研究生达到一半以上。国家科技奖励中,研究生院百强高校特等奖、一等奖、二等奖等奖项均占到3/4以上。科研项目上,研究生院百强高校自然科学重量级项目占比约为90%,而社会科学重量级项目占比接近70%。对于财力资源,109所高校科技经费占比超过2/3,社科研发经费占比则超过了2/5。

五、讨论
任何评价体系既有科学合理性,又存在局限性。为了实现研究目标,高水平研究生院评选指标体系依据“科学、客观、公平、合理”的方针研制。囿于评估活动的有限性,再者受制于研究人员能力、研究条件的限制,本评价体系还存在着一定的缺陷。首先,评价体系舍弃了部分重要指标。比如研究生院培养的高校领导校友群体能体现研究生院的社会影响,但是这一群体目前可统计的有效人群较少,难以进入指标体系。其次,部分评价数据相对滞后。随着高校信息公开制度逐步完善,高校发展信息越来越丰富。即使如此,一些数据信息依然面临采集困难。为保证指标的信度和一致性,部分评价数据相对滞后。
高水平研究生院评价是源于“双一流”建设的使命感和紧迫感,期冀能服务于研究生教育强国建设。对于评选结果,希望社会各界能理性看待,同时批评指正评价体系,不断完善进步,能够切实推进拥有高水平研究生院的高校率先建成世界一流大学。
()